Quand j'ai découvert pour la première fois la méthode GTD, je n'ai pas compris l'importance de mettre en place un flux pour l'information que je devais traiter au quotidien.
Ma boite email débordait, mes idées étaient dispersées et je travaillais par à-coup.
Je n'ai pas compris à quel point les principes qui se cachaient derrière cette méthode allait me permettre de gagner en clarté mentale et en régularité.
Je n'ai pas compris la méthode GTD allait me permettre de mieux choisir les tâches qui méritent mon attention plutôt que de simplement vouloir faire plus (et m'essouffler... voir partir en burn-out).
- Donc ce bouquin a pris la poussière.
- Des années.
- Et des années.
Je revoyais régulièrement la méthode GTD dans la bibliothèque des gens à qui je rendais visite...
Et souvent le même discours revenait: "trop compliquée à tenir sur la durée".
C'est vrai.
J'aurai bien voulu que l'auteur, David Allen, me donne ENVIE de mettre en place sa méthode et surtout... le désir de maintenir et entretenir le système.
Et les années ont continué de filer.
Enfin... En travaillant sur mon programme "Workflowy Master", je suis retombé sur la méthode GTD que je n'avais pas vraiment pigé (c'était en 2018).
Je trouvais celle-ci complexe parce que ceci m'avait échappé : dans un monde où écrire est facile (via le copié-collé numérique), il est facile de tomber dans le syndrome de l'écriture.
Écrire, écrire, collectionner l'information, dupliquer celle-ci, partager celle-ci, mais trop rarement utiliser celle-ci de manière intelligente.
Et quand on veut utiliser de l'information intelligemment, il n'est pas nécessaire d'avoir beaucoup d'informations.
Quand on veut être "productif" il n'est pas nécessaire d'abattre des dizaines de tâches par jour.
Quelques tâches bien accomplies (traduisez: sur lesquelles on travaille de manière concentrée sans se faire déranger) permettent d'avoir des résultats plus importants que de simplement exécuter des tâches comme un robot.
Et c'est la plus grande différence entre les travailleurs manuels et les travailleurs du savoir: les travailleurs manuels se posent surtout la question "comment est-ce que je dois exécuter ceci ?" alors que le travailleur de l'information se demande "qu'est-ce qui doit être fait ?"
Ainsi la méthode GTD nous offre un système pour réfléchir à ce qui doit être fait... en séparant très rapidement l'information utilisable et l'information non utilisable.
La méthode GTD numérique que je vous propose s'adresse à vous si :
- Vous êtes surchargé mentalement (infobésité).
- Vous êtes bien organisé (ou vous souhaitez le devenir), mais vous ne passez pas suffisamment à l'action.
- Vous agissez trop vite sans avoir de système. Vous agissez de manière impulsive sur votre organisation. Par exemple, quand votre boîte de réception email vous agresse trop, vous agissez. Une fois celle-ci sous contrôle, vous retombez dans vos vieux schémas.
Aujourd'hui, si vous lisez cet article, je vous recommande (comme David Allen le martèle dans la dernière édition de sa méthode) de mettre en place un système pour gérer votre information et vos tâches. Que ce soit en vous inspirant de la méthode GTD ou en utilisant une autre méthode.
Car comme disait W. Edwards Deming qui disait "qu'un mauvais système battra toujours une bonne personne (sans système)".
Note: je vous recommande de lire le livre de David Allen qui regorge de conseils. Cela vous permettra d'avoir une idée de la méthode GTD originale. Je vais également vous indiquer quand ma pratique s'éloigne de la version originale (et pourquoi).
Définition de la méthode GTD
La méthode GTD est un ensemble d'outils qui permet à l'utilisateur de focaliser son énergie stratégiquement et tactiquement sans rien laisser derrière. - David Allen
On prend avec nous la notion de ne "rien laisser derrière" car le reste ne veut pas dire grand chose.
Pour ma part, l'idée de la méthode GTD est de créer un flux de tâches et information continu pour organiser et gérer les projets et rôles sur lesquels on s'est engagé (plus ou moins volontairement).
Cette notion de flux d'information / tâches (workflow) est capitale à comprendre
Si vous voyez votre organisation de manière statique, alors vous risquez de passer votre vie à organiser, compartimenter, restructurer, déplacer, sans obtenir de bons résultats.
C'est ce que J.D. Meier, auteur de livre "Getting Results" appelle la paralysie de l'analyse.
Si vous agissez sans mettre en place un flux d'information / tâches, vous risquez d'être stressé ou de travailler sur la mauvaise tâche. Un autre problème, c'est de perdre de l'information entre vos différents projets.
Dans un monde qui bouge de plus en plus rapidement, vous allez passer d'un projet à l'autre de plus en plus rapidement. D'une entreprise à l'autre... de plus en plus rapidement.
En tant que travailleur du savoir, votre atout se trouve entre vos deux oreilles et n'est pas la possession de l'entreprise qui vous engage.

Investissez sur cet atout en utilisant le feed-back de vos différentes expériences plutôt qu'en laissant derrière vous toute cette information qui pourrait devenir votre plus grande richesse... dans les années à venir.
La méthode GTD permet donc de transformer votre organisation statique ou votre action impulsive en flux continu et dynamique d'information et de tâches.
Ce flux (ou système) permet d'automatiser un maximum de décision et de réduire la fatigue mentale.
Avec la pratique (et les revues hebdomadaires) vous pourrez améliorer le système et conserver votre énergie sur ce qui apporte un maximum de valeur ajoutée à votre vie (et aux autres).
Quels sont les contextes qui ne se prêtent pas à la méthode GTD?
La méthode GTD est utile pour les objectifs et tâches avec échéance. Pour le travail créatif sans échéance je recommande une autre méthode.
Pour l'écriture, jetez un oeil à la méthode Zettelkasten.
La méthode GTD se base sur 5 pratiques
- Saisir à un seul endroit et vider le cerveau.
- Traiter les informations collectées.
- Organiser les activités dans un système fiable
- Agir
- Passer en revue le système
Ce schéma résume la méthode GTD. À gauche la version originale, à droite ma version minimaliste que je vais expliquer dans les lignes qui suivent.


Chaque chapitre passe en revue la théorie de manière succincte, puis l'application concrète dans un environnement numérique.
Sans surprise, ce sera Workflowy qui sera utilisé comme exemple. D'autres logiciels font très bien l'affaire, et je les aborde ci-dessous.
C'est parti!
Note sur l'efficacité, l'efficience et l'optimum
Les étapes 1,2,3 concernent l'efficacité.
L'étape 4, l'efficience.
L'étape 5, la recherche de l'optimum.
1. Saisir à un seul endroit et vider le cerveau

Si vous lancez plusieurs logiciels en même temps sur votre ordinateur, les ressources disponibles diminuent.
Si vous continuez à ouvrir des onglets, d'autres logiciels et visualiser les photos de vos vacances, petit à petit, vous aurez un décalage entre le curseur de votre souris et les actions déclenchées.
Vous cliquez sur un bouton, vous attendez 2 secondes (ou plus) et ensuite quelque chose se produit.
RAH!
J'ai HORREUR de ça.
Et j'imagine que vous aussi...
Votre cerveau fonctionne de la même manière.
Si vous gardez trop d'éléments à l'esprit (des boucles ouvertes) alors petit à petit (ou très rapidement, suivant votre niveau d'énergie et vos prédispositions génétiques) vous commencerez à surchauffer.
C'est ce que l'on appelle la surcharge mentale ou la surcharge informationnelle.
Ce concept n'est pas nouveau, la psychologue russe Bluma Zeigarnik a popularisé le concept lorsqu'elle a réalisé que les serveurs des cafés étaient en mesure de se souvenir des commandes en cours... mais qu'une fois réalisés, ils étaient incapables de lister ce qu'ils venaient de livrer.
Et vous me direz, mais... si on se souvient mieux des choses qui sont en cours de réalisation, pourquoi faudrait-il saisir ses activités / informations à un seul endroit...
... Plutôt que de les garder à l'esprit?
- Parce que vous avez beaucoup de responsabilités.
- Beaucoup de choses à faire.
- Beaucoup de projets en cours.
Et parce qu'une fois ces projets terminés, cette information disparaîtra (ou sera difficilement accessible).
Sans oublier que votre cerveau est mauvais à mémoriser (comparé à un ordinateur) et bon à créer des connexions.
Il est dans votre intérêt de conserver un maximum de place et d'énergie pour créer des connexions, faire des liens et créer de la valeur et de déléguer la mémorisation à un support externe à votre cerveau.
Et pour que votre cerveau accepte cette idée de délégation, le support dans lequel vous allez décharger au fil des heures toutes les choses auxquelles vous pensez doit être fiable, rapide et si possible... agréable à utiliser.
Plus généralement, il doit y avoir le minimum de friction dans l'utilisation d'un système de gestion de l'information.
En attendant les puces mentales de Neuralink qui nous permettront de supprimer les interfaces technologiques... utilisez une application qui correspond à ces critères (fiable, rapide et agréable).
En voici quelques unes:
Maintenant... Passons en revue les différentes boites de réception (ou INBOX) que vous utilisez pour décharger votre cerveau.
1.1. Votre boite de réception email
Probablement la plus connue.
La boite de réception est un excellent indicateur de l'état de votre workflow. Si vous avez plus d'emails dans votre boite de réception que la quantité que vous recevez en une semaine, vous avez tout intérêt à continuer la lecture de cet article.
1.2. Une application pour les idées et tout le reste
Quand vous vous baladez, vous avez des idées qui arrivent:
- Il faudrait que j'écrive à Jean.
- Il faudrait que j'envoie un message à Abdoulaye.
- Il faudrait que je réponde à Damien.
Ce sont des boucles ouvertes. Des logiciels qui tournent en arrière-plan.
- Oh... Je pourrais créer un article sur la méthode GTD numérique.
- Ah... Il faut que je paie cette facture.
- Il faut que je prenne rendez-vous avec le dentiste.
Ces idées, si vous ne les placez pas dans un support vont utiliser de l'espace et surtout... vous risquez de les oublier et d'arriver dans la situation frustrante: "je me souviens que j'avais une idée de génie... mais c'est le seul truc dont je me souviens".
Cette application dans laquelle vous allez déposer ces boucles ouvertes, peut être remplacée par un calepin. Ou un dictaphone.
Mais souvenez-vous: vous devez avoir un minimum de boite de réception.
1.3. Un endroit physique
Il s'agit souvent de votre boîte aux lettres et d'un casier sur votre bureau.
Exercice: définissez vos boîtes de réception maintenant.
Pour ma part:
- Inbox Email
- Inbox Workflowy
- Inbox What's app
- Dictaphone
Mon courrier est numérisé et envoyé dans ma boîte email.
Ensuite, suite de l'exercice, vous allez vous poser et inscrire dans votre inbox...
- Tout ce que vous devez faire...
- De manière récurrente (semaine, mois, année)
- Les événements importants à venir...
Et tout ce qui vous passe par la tête. Cela va du livre à lire, le what's app à répondre, un pneu à changer, le frigo à nettoyer, le rideau de douche à fixer.
Quand vous sentez une lourdeur mentale, un brouillard cérébral ou un feu d'artifice intellectuel... c'est en général votre cerveau qui a trop en mémoire vive. Calmez-vous, posez-vous et videz tout ce que vous avez à l'esprit dans votre inbox.
Recommandation: faites cela tous les jours avant de commencer votre journée.
Voici mon inbox du jour...

2. Traiter les informations collectées

Une fois que vous avez toutes les informations collectées, vous devrez prendre l'habitude de continuer à collecter les informations au fil des heures... et surtout... de vider vos différentes boîtes de réception.
Sans cela, vous repousserez de plus en plus l'action de vider votre boîte... et petit à petit... de vider votre cerveau dans ces différentes boîtes de réception.
Votre cerveau doit avoir confiance dans le processus, sinon il arrête de l'utiliser et il fait tout lui-même. Ce qui n'est pas le but visé.
Une fois que vous prenez l'habitude de vider votre esprit dans un support externe, vous devrez traiter cette info. Autrement vous risquez de ne pas créer de la valeur avec ce que vos idées.
Traiter l'info et la deuxième étape de la méthode GTD.
Et il y a quelques règles à respecter pour que le traitement des informations collectées fonctionne à merveille.
1. Avoir du temps devant vous.
Cela ne sert à rien de vérifier vos emails, si vous ne pouvez pas traiter ce qui se trouve dedans. Cela va uniquement ajouter de nouvelles boucles (il faut que je fasse ceci, que je réponde à machin truc).
2. Premier dedans, premier dehors.
Vous ne choisissez pas l'ordre dans lequel vous traitez l'information, cela réduit la prise de décision et vous économise de l'énergie mentale.
3. Votre inbox va dans un seul sens.
Une information ne peut pas entrer par la sortie de l'inbox. Cela signifie qu'une fois l'info traitée, vous n'allez pas la remettre dans l'inbox.
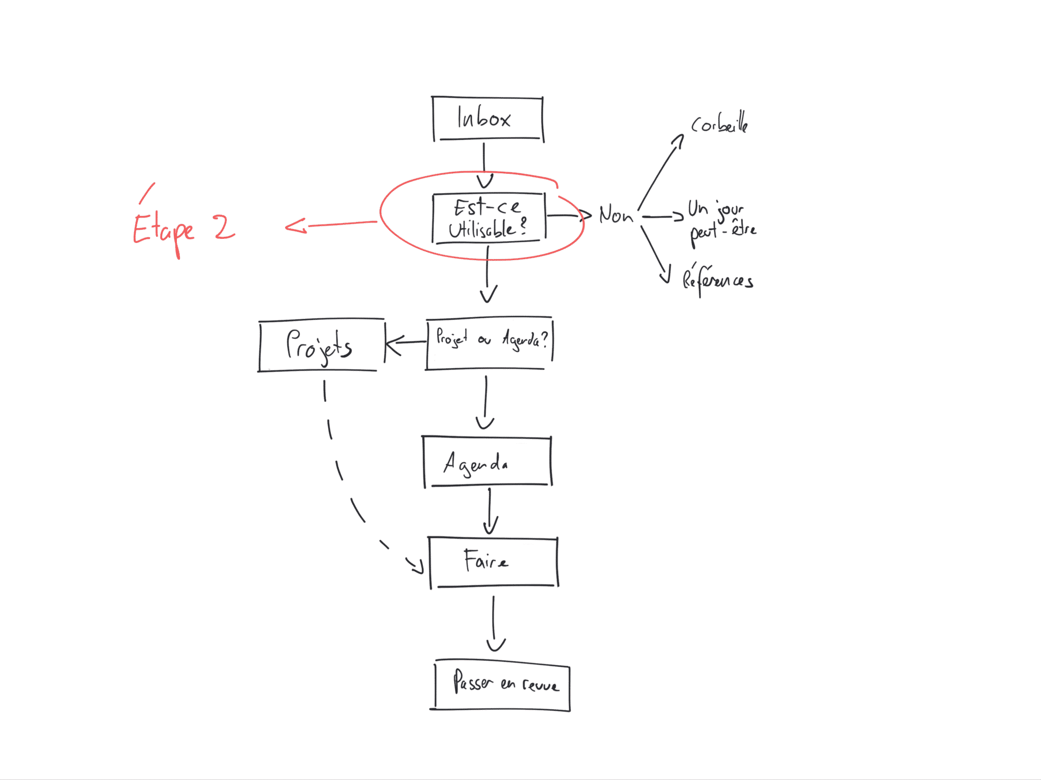
Maintenant... comment traiter les infos? Simplement en se posant des questions qui deviendront petit à petit des réflexes mentaux.
2.1. Première question: c'est quoi?
Notre cerveau ne fonctionne par association.
Souvent un mot-clé permet de retrouver la totalité de l'idée. Mais il arrive parfois que vous n'ayez plus aucune idée de ce que cela voulait dire. Dans ce cas... poubelle.
Note: Pour ma part, cette étape ne m'est pas utile, car je vais automatiquement passer à la question suivante.
2.2. Deuxième question: une action est-elle nécessaire?
Ça, c'est utile.
Si aucune action n'est nécessaire, elle peut néanmoins avoir de la valeur. Si je note une citation, je vais la classer dans ma liste de citation. S’il s'agit d'une idée que j'ai eue, je vais l'inscrire dans ma "slip box" (Zettelkasten).
Mais peut-être que c'est le nom d'un restaurant que l'on m'a recommandé. Dans ce cas, je peux l'inscrire dans "liste de restaurant à tester" ou simplement "Trucs à faire un jour peut-être".
C'est à vous de décider.
En somme, si vous répondez non à la question "une action est-elle nécessaire?", vous pouvez
- Jeter l'info.
- Inscrire l'info dans une liste "À faire un jour"
- Enregistrer l'information dans vos références pour une utilisation ultérieure.
Exercice: prenez votre inbox et traitez les informations qui s'y trouvent et demandez-vous: est-ce une action est nécessaire... et si la réponse est NON, traitez l'information selon les 3 options.

Cette image mérite une explication: à gauche, mon inbox, à droite ma liste "à faire un jour peut-être". Je classe dans cette liste les informations qui se trouvent dans mon inbox et qui ne nécessitent pas une action pour le moment.
Si vous avez répondu oui à la question "une action est-elle nécessaire?" on passe à la prochaine question:
2.3. Troisième question: quelle est la première action physique à réaliser?
Souvent, on saisie des idées qui sont vagues parce que nous sommes en train de manger un kebab, que l'on a de la sauce au bout des doigts et on dégueulasse l'écran du smartphone...
Ou alors on médite... ou on lit un bouquin... ou on est au restau avec des amis et regarder son smartphone ne se fait pas, donc on évite d'écrire un poème.
Cela donne des tâches vagues comme... "organiser séance lancement application".
Et face à une tâche floue, on a tendance à repousser et faire des tâches qui sont plus faciles.
Donc la question "quelle est la première action physique à réaliser?" est l'étape de la transformation.
Qu’elle est la prochaine action physique vous permet d'être très au clair sur ce qui est attendu de votre serviteur dévoué nommé cerveau.
- Organiser une séance pour le lancement de l'application -> créer un doodle et l'envoyer à Jean, Sylvie et Aurore.
- Traiter ma paperasse -> rassembler tous mes papiers physiques et les poser dans la boite XYZ.
Exercice:
Prenez toutes les tâches restantes qui se trouvent dans votre inbox et demandez-vous: quelle est la prochaine action physique...? Puis, au besoin, reformulez la tâche.

Prochaine étape... prochaine question.
2.4. Quatrième question: est-ce que cette action spécifique fait partie d'un projet?
Si la tâche fait partie d'un projet, je vous recommande de classer votre tâche dans un projet organisé selon la méthode kanban. Classez la tâche dans la colonne à l'entrée de votre projet. Certains appellent cela le backlog, d'autres les options ou encore les idées.
Parfois avec un peu de recul, des idées qui semblaient prometteuses ne sont pas si intéressantes... et elles resteront dans cette première colonne, sans passer dans la colonne de l'engagement (à faire).
Je ne vais pas détailler le concept de kanban en détail. Mais je vous recommande d'avoir un kanban ouvert pour vos différents projets, même ceux sur lesquels vous ne bossez pas activement dessus.
Cela vous permet de stocker votre tâche dans le bon contexte.
Une multitude de logiciels permettent de s'organiser en mode Kanban, et depuis peu, Workflowy a rejoint cette famille ;-)
Exercice: classez toutes vos tâches en lien avec un projet dans un kanban. Si vous organisez vos projets différemment, c'est OK, pas besoin de tout changer.

Important: J'inscris à côté de chaque élément la mention projet / non projet pour une meilleure compréhension. En réalité, à cette étape, chaque élément rejoint le projet et je n'écris pas la mention.
2.5. Cinquième question: est-ce que cela nécessite moins de deux minutes?
Si la tâche ne fait pas partie d'un projet et qu'elle nécessite moins de deux minutes... vous la faites immédiatement. Sinon, vous la déléguer ou vous la repousser en l'inscrivant dans une gestionnaire comme Things 3, votre agenda ou encore l'agenda infini de Workflowy.
David recommande également de créer une liste "à faire à tout moment". C'est à dire, dès que vous avez un moment libre, vous saisissez cette liste et vous réalisez les tâches en fonction de votre contexte, énergie, outils et temps à disposition.
Pour ma part, je crois farouchement que... "ce qui n'est pas dans l'agenda ne sera jamais fait". Donc je préfère prendre de l'avance sur ce qui est dans mon agenda, que d'ouvrir cette liste... mais là encore, libre à vous de créer votre système.

3. Organiser les activités dans un système fiable

Cette troisième étape mérite un programme à elle seule... en fait c'est ce que je partage dans Workflowy Master. Donc je ne vais pas aller dans les détails.
Ce qui est important à retenir: système fiable.
Cela signifie un système qui est synchronisé sur vos différentes interfaces numériques (ordinateur, tablette, smartphone) et qui sauvegarde automatiquement vos informations dans un format qui peut rapidement être transposé dans une autre application.
Si Workflowy plante pour X raisons, je prends ma sauvegarde automatique et je passe en quelques clics sur Dynalist.
Evernote vous permet d'avoir une copie des documents sur votre bureau (en local) et Google drive aussi.
- Avoir plusieurs agendas n'est pas un système fiable.
- Avoir plusieurs applications pour prendre vos notes n'est pas un système fiable.
Sans avoir un système fiable, votre cerveau risque simplement de laisser tomber le système.
Et là c'est Bagdad.
- Quoi de plus révoltant que de se connecter et de voir que nos données n'ont pas été sauvegardées?
- Quoi de plus révoltant que de devoir chercher l'information à plusieurs endroits?
Une fois le système stable choisi, les tâches en liens au projet doivent être organisées (jusqu'ici, elle était en backlog) et des échéances, responsables, checklists et éventuellement des mots clés contextuels (j'en parle plus loin) doivent être attribués aux tâches.
À ce stade, vous pouvez déléguer... ou décidez de reporter vos tâches en fonction de vos ressources.
Pour toutes les tâches qui ne font pas partie d'un projet, par exemple, changer le pneu d'une voiture, ou changer le montant de mon épargne mensuelle automatiquement, ces tâches-là, vont dans votre agenda.
Mais là, je diffère de la méthode GTD initiale. Car un agenda fractal n'est pas possible dans les agendas populaires (Outlook et Google calendar). Donc à vous de voir...
Sinon Things 3 fait l'affaire.
Vous pouvez aussi utiliser Meister task (j'ai d'ailleurs fait une vidéo qui explique comment utiliser la méthode GTD dans Meistertask).
Une fois les tâches organisées...
4. Agir

À un moment, il faut agir. Et peut-être que vous vous dites... mais bordel, tout ce travail avant d'agir...
Je répète l'un des plus grands défis du travailleur du savoir: savoir sur quoi travailler. Car la manière la moins couteuse de réaliser une tâche est encore de ne pas devoir la faire.
Comme disait Peter Drucker... il n'y a rien de plus inutile que de faire parfaitement ce qui ne mérite pas d'être. Et des trucs inutiles j'en ai fait un paquet pour vous dire... que c'est compliqué à dénicher.
Vous pouvez agir par priorité (mais pas que)
Quand vous allez agir, vous pouvez travailler par ordre de priorité.
C'est la façon la plus répandue de travailler.
- Je fais la tâche 1, la tâche 2, la tâche 3.
- Ou également en fonction de votre contexte / outils de travail à disposition....
- Et même en fonction de votre énergie / humeur.
Vous avez bien lu.
Après tout... vous êtes conscient qu'à certains moments, rien ne va.
Alors qu'à d'autres moments, il est facile de se concentrer, il est facile de rester concentré et les idées viennent toutes seules.
L'idée est de faire correspondre cet état avec les tâches à haute valeur ajoutée. C'est ce que Scott Adams nomme "le secret de la productivité".
Par exemple, je considère cet article comme une tâche à haute valeur ajoutée. Pas que cela m'apporte de l'argent, mais parce qu'une fois écrit, cet article pourra être lu et relu même quand je dors.
Je l'ai écrit en plusieurs fois en étant attentif à mon humeur / énergie. Quand je ressens un blocage, je passe à une autre tâche et je recommence quand je me sens d'humeur.
Certes, ce n'est pas toujours réalisable d'avancer ainsi, mais quand je peux, je le fais.
Certains systèmes vous permettent d'étiqueter vos différentes tâches avec un système de mots-clés
- Ainsi, vous devriez avancer sur la tâche 1, qui nécessite beaucoup d'énergie. Et vous avez mal dormi, donc vous faites une recherche des tâches qui nécessitent peu d'énergie.
- Ou alors, vous devriez avancer sur la tâche 1 qui nécessite une connexion internet, mais votre modem WIFI ne fonctionne plus, vous allez donc prendre la prochaine tâche qui ne nécessite pas internet... (en général, votre bouquin ;-))
Cette étape est influencée par l'utilisation de check-liste, votre capacité à gérer votre procrastination, votre environnement et son influence sur votre concentration et j'en passe.
Ceci dit... nous arrivons à l'une des parties les plus importantes pour faire fonctionner le système sur la durée.
5. Passer en revue le système de la méthode GTD

Quel est le point en commun entre les livres:
- Getting results de J.D. Meier
- The 4 disciplines of execution de Chris McChesney, Sean Covey et Jim Huling
- Et la méthode GTD de David Allen?
Il recommande tous de mettre en place de manière récurrente, un moment pour passer en revue le système.
Et je sais à quel point c'est ennuyeux à mourir quand on souhaite faire plus... on se dit "mais à quoi bon perdre du temps à améliorer quelque chose qui ne fonctionne pas si mal que ça?"
C'est très simple: tout bouge autour de vous. Si vous en doutez, jetez un oeil à cet article sur l'approche systémique.
Et votre système qui est utile à un moment donné dans un certain contexte, peut mal vieillir s'il n'est pas entretenu / mis à jour.
Il s'agit du principe de l'entropie
Le principe de l'entropie stipule que tout système tend à se détruire. C'est inéluctable. Par contre, vous pouvez agir pour ralentir la vitesse de destruction du système (ou accélérer la vitesse de destruction d'un système).
- Humain: Je fume -> j'accélère la destruction du système. Je ne fume pas -> je ralentis.
- Smartphone: Je ne mets pas à jour mon smartphone -> accélération de la destruction du système. Je mets à jour mon smartphone -> ralentissement de la destruction.
- Voiture: Je ne vais pas chez le garagiste -> accélération de la destruction. Je vais chez le garagiste -> ralentissement de la destruction.
- Méthode GTD (ou tout autre système d'organisation)Je ne passe pas en revue le système -> accélération de la destruction du système. Je passe en revue le système -> ralentissement de la destruction du système.
Il y a plusieurs revues à faire:
Revue quotidienne
- Nettoyer espace de travail physique et numérique (vider onglet téléchargement, corbeille, fond d'écran)
- Vider vos différentes inbox
- Préparer le travail à faire pour la journée du lendemain
Revue hebdo
- Vider vos différentes inbox, traiter les références (passer en revue celles-ci)
- Définir 3 choses qui se sont bien passées, 3 choses à améliorer dans le système (et améliorer une chose la semaine suivante)
- Définir vos objectifs de la semaine (et planifier votre semaine)
- Collectionner les boucles ouvertes
Revue mensuelle
- Analyser indicateurs de résultat
- Voir si la stratégie est toujours OK
Revue annuelle
Pour la revue annuelle, je me suis inspirée de James Clear et son bouquin: Atomic Habits:
- Qu'est-ce qu'il s'est bien passé cette année?
- Qu'est-ce qu'il ne s'est pas bien passé cette année?
- Qu'ai-je appris?
- Qu'est-ce que j'ai envie de changer dans l'année à venir?
- Mon identité
- Mes valeurs
La méthode GTD pour les pressés
- Vider toutes les boucles ouvertes dans un support fiable, rapide et si possible fun à utiliser.
- Traiter ces informationsSi ce n'est pas utilisable -> corbeille, à faire un jour peut-être, références.Si c'est utilisable -> prochaine étape
- Organiser ces informationsSoit dans un projet soit dans votre agenda fractal ou un gestionnaire de tâches (comme Things 3 ou todoist).
- AgirAgissez selon... l'ordre de priorité, votre énergie, votre humeur, votre contexte.
- Passer en revue le systèmeQuotidiennement, hebdomadairement, mensuellement et annuellement.Ceci afin de retarder la destruction de celui-ci et améliorer votre pratique.
Et surtout, éloignez le perfectionnisme. Commencez aujourd'hui. D'abord faire fonctionner puis améliorer (grâce au feed-back récupéré lors des revues).
Est-ce que j'utilise la méthode GTD au quotidien?
J'utilise Le Cerveau Numérique, qui regroupe différents principes et méthodes d'organisation (notamment la méthode GTD).
Julien
Sources
S'organiser pour réussir : La méthode Getting Things Done ou L'art de l'efficacité sans le stress (David Allen - Version 2015)
Get Stuff Done Like a Boss - Tiago Forte
Atomic Habits - James Clear